案例分享
Case
建黨100周年 —— 中共西藏自治區委員會黨校
發布時間:2024.05.08
1743
項目背景
中國共產黨的100年,是為中華民族的獨立、解放、繁榮,為中國人民的自由、民主、幸福而不懈奮斗的歷史。我們回顧和總結了中國共產黨100年的奮斗歷程。100年來,中國共產黨領導全國各族人民前赴后繼、頑強奮斗,不斷奪取革命、建設、改革的重大勝利。
黨的歷程全面體現了人民至上的價值觀、人民是真正英雄的唯物史觀、立黨為公執政為民的執政觀,對全黨深入貫徹群眾路線提出新的要求。做好宣傳思想文化工作、推進精神文明建設,要牢固樹立群眾觀點、站穩群眾立場,把以人為本、執政為民的理念落實到各項工作中。
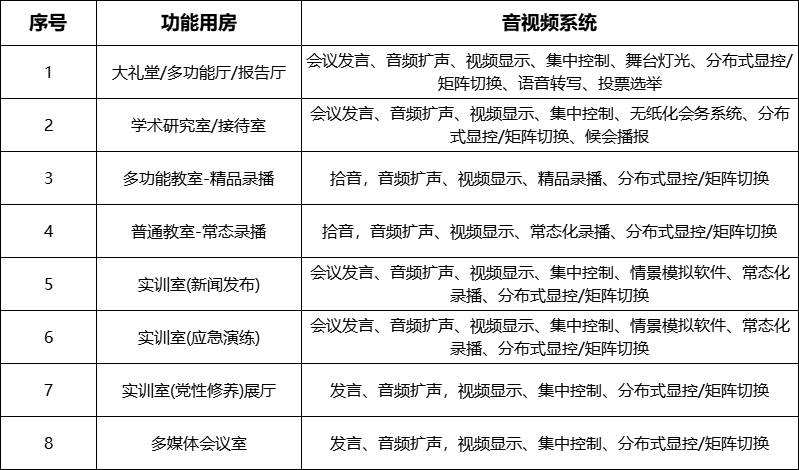
黨校信息化建設需求
解決方案
中共西藏自治區委員會黨校-多媒體會議室
中共西藏自治區委員會黨校-學術研討室
中共西藏自治區委員會黨校-實訓室(新聞發布)
中共西藏自治區委員會黨校-多功能廳堂
項目效果
1、校園網絡建設,強化智慧校園信息化基礎
2、多媒體實訓培訓建設,塑造全新教學培訓手段
3、校園安全管理系統的建設,提高校園安全水平
4、校園管理服務平臺,提升服務管理能力







